If you have placed on Ineligible financial aid status, you must submit a SAP appeal in order to become eligible again. For information on SAP standards, review the SAP standards FAQ question.
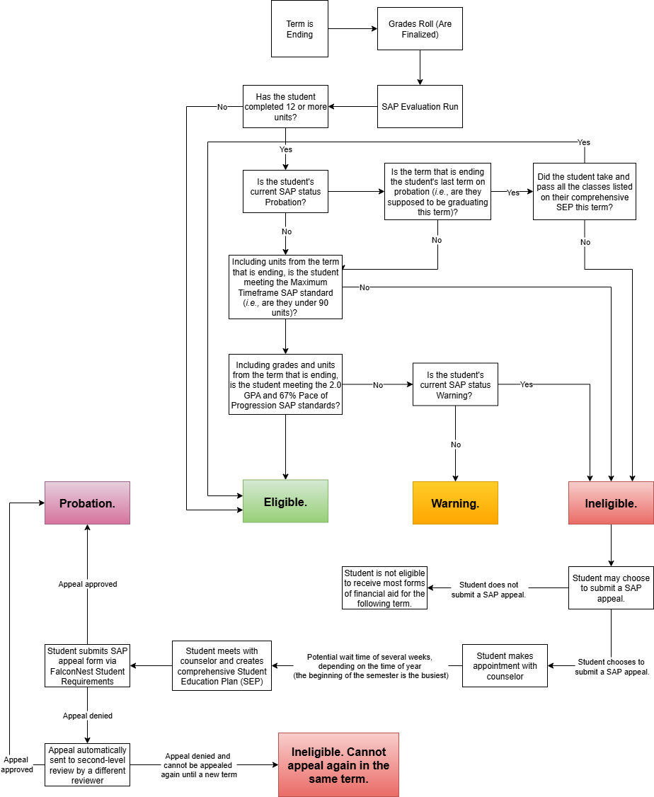
What is a SAP appeal?
There are two parts to a SAP appeal: a comprehensive Student Education Plan (SEP) and the SAP appeal form with a written statement attached. The written statement is a typed, signed, and dated statement that includes:
- What extenuating circumstances caused the student to fall below the SAP standards
- What has changed that will allow the student to meet the standards and successfully complete their program of study
- Sufficient detail for a person unfamiliar with the student’s situation to make a decision based on
the statement alone
The comprehensive SEP is a plan that you create with a counselor that includes every class you will take in each term until you graduate. You must make an appointment with a counselor to create a SEP. Make sure the counselor creates a comprehensive plan (as opposed to an “abbreviated” plan). The SEP is automatically turned in. You do not need to upload it anywhere. However, we strongly recommend that you keep a physical (and electronic, if possible) copy of your SEP for your own records.
How do I submit the SAP appeal?
To turn in the SAP appeal form with a written statement attached, go to your Financial Aid Dashboard in FalconNest. Under Student Requirements, click on the Satisfactory Academic Progress requirement. Put in your name and email into the submission box, then go to your email and open the link that was sent to you. This will take you to the SAP appeal form submission within ProEd. Please make sure to click on the picture of a paperclip to attach your written statement. Pictures or text files are acceptable.
Please allow 2–3 weeks for SAP appeals to be processed. If your SAP appeal is accepted, the requirement will change from having a red border to having a green one and will say approved. If your SAP appeal is marked incomplete, it will be updated to reflect this, and you may have a new requirement added for the specific part of your SAP appeal that is missing.
If you submit your SAP appeal to ProEd prior to creating your comprehensive SEP, you must notify our office when you complete your comprehensive SEP. If you do not do this, your SAP appeal could be significantly delayed.
What happens if my appeal is denied?
All first-level SAP denials are automatically sent to second-level review by a new reviewer. All denials upheld by both reviewers are final and cannot be appealed. If your appeal is denied, you may submit a new appeal in subsequent terms.