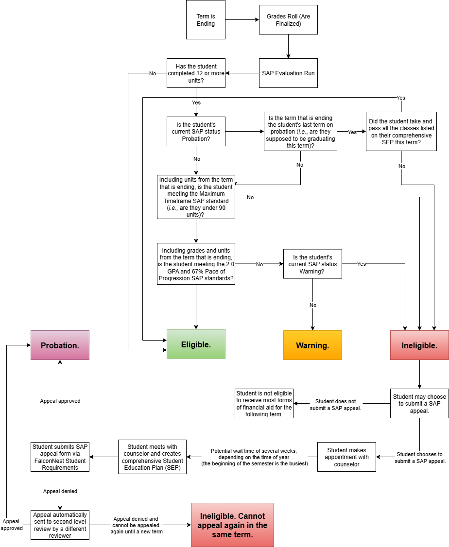
Satisfactory Academic Progress Standards
To be eligible for most financial aid, you have to do well in school. The federal government sets standards for academics called Satisfactory academic progress (SAP) standards. They measure your overall performance—if you are passing your classes and making good grades, you remain eligible for financial aid. However, if you aren’t making good grades—you’re often dropping out of the classes you attempt—you may find yourself ineligible for any more financial aid.
You generally will be eligible if you meet all of these conditions:
- You have a cumulative GPA of 2.0 or above; and
- You have passed 67% or more of the units you have attempted; and
- You haven’t attempted more than 150% of the units in your program length (for most associate degrees, that is 60 units X 1.5 = 90 units)
We check your SAP at the end of each term. If you aren’t meeting conditions 1 or 2, we will put you on Warning status for the next term that you enroll with us. On warning status, you still get financial aid, but if you still aren’t meeting all of the conditions at the end of that term, you will be ineligible for aid entirely. If you don’t meet condition 3, no warning status will be available—you’ll be on Ineligible status for the next term you attend.
Appealing Ineligibility
If you’re on Ineligible status, you have the ability to file a SAP appeal. SAP appeals let you explain the reasons why you didn’t do well in school and request continued financial aid. We will review your appeal and if you are approved, you can be placed on a plan that allows you to get financial aid as long as you make steady progress towards successful completion of your program. Appeals aren’t automatically approved, though, so if you are approved, make sure you get the most out of that approval by working hard to avoid getting put back on Ineligible status. Subsequent appeals are much less likely to be approved.
If you find yourself having trouble in classes and you’re worried about whether you’ll be eligible for financial aid, remember to get your support team in place:
- Contact your instructors to let them know you need help.
- Contact the Academic Success and Tutoring Center to get FREE tutoring.
- Talk to a counselor about the challenges you’re facing.
- Contact the Financial Aid office to find out how your choices may affect your financial aid
SAP Flowchart
Federal rules are complex and this introduction to the topic isn’t comprehensive. There are many exceptions and variations depending on your program, transfer status, and types of courses you’ve taken. For more details, refer to the full SAP policy.